November 03 2025 12:08:25
Navigation
· Startseite
· Forum
· Kontakt
· Download
· Impressum

· News Kategorien

· Fotogalerie

· Packet Radio Mailbox FreiesFunkNetz

· Luflinie Messen
· Locator anzeigen
· KFZ Kennzeichen

Gateway + Verlinkung
Gatewayliste
GW Störliste
Gateway anmelden
Gatewaykarte
GW-Daten ändern

--------------------

Verlinkungsliste
Verlinkung anmelden
VL-Daten ändern

Hilfe + Anleitungen
Wissenswertes
Foto ansehen
Fotoalben > Technik > 13 DK Bolle Triberg Erstes Foto Vorheriges Foto Nächstes Foto Letztes Foto
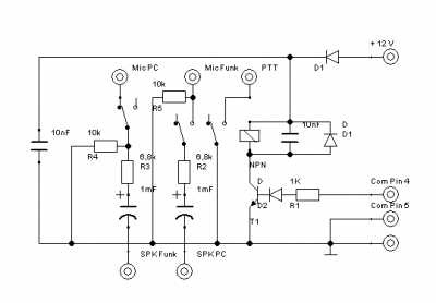
13 DK Bolle Triberg
Einfaches Com Interface über Com zum selber bauen. Für CB,PMR oder Freenet. Viel Spass.
Verbesserungen sind erlaubt und erwünscht.

Veröffentlichungsdatum: 16/12/2014 20:53
Hinzugefügt von:
Maße: 539 x 374 Pixel
Dateigröße: 11.12kB
Kommentare: 0
Bewertung: *****
Anzahl der Betrachtungen: 4346
Kommentare
Es wurden noch keine Kommentare verfasst.
Kommentar schreiben
Bitte logge dich ein, um einen Kommentar zu verfassen.
Login
eMail / Benutzername

Passwort



Noch kein Mitglied?
Klicke hier um dich zu registrieren

Passwort vergessen?
Um ein neues Passwort anzufordern klicke hier.
Blick auf unseren Server
Viewer Teamspeak 3
Livestream
Geburtstage im November
01.11 brandy (43)
bd  03.11 abstauber01 (63)
05.11 BlackyGuenther (70)
06.11 DELFOX (51)
10.11 Sturzvogel M... (37)
19.11 undertack (49)
19.11 BG1 Bernd (70)
19.11 Rocco Hempel (39)
22.11 Daniel44 (26)
22.11 13WHHeinz (54)
23.11 Denni30 (40)
24.11 dh9yap (59)
26.11 13HN090 (45)
27.11 Alpha13 (45)
29.11 grauer wolf (79)
29.11 IORIO (67)
30.11 Heiko Viersen (48)
Online Information
Top Top